イベント
ショップ
ニュース
ショップ
グルメ&
フード
フロア
ガイド
アクセス・
施設案内
アクセス・
施設案内
営業時間
INFORMATION
お知らせ
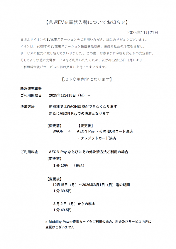
2025.11.21
急速EV充電器入り替えについてのお知らせ
TOPへ戻る
TOP
急速EV充電器入り替えについてのお知らせ