INFORMATION お知らせ
2025.12.01
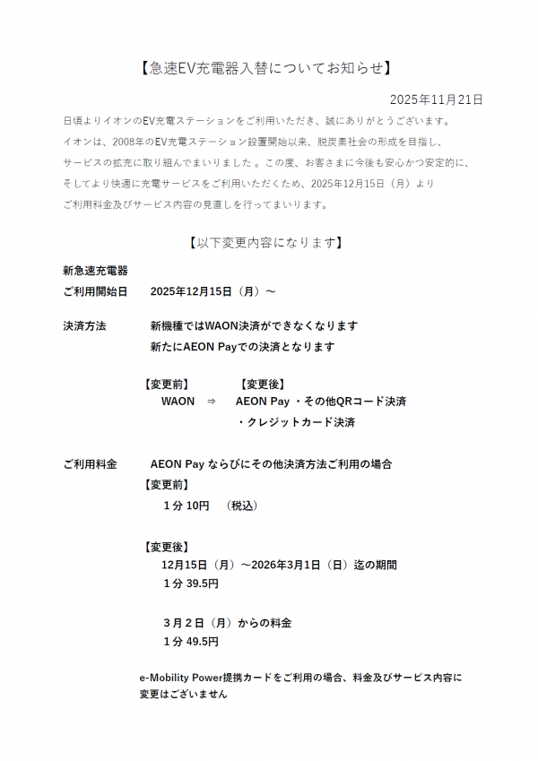
急速EV充電器入替についてお知らせ~ただいま準備中~
2025年12月15日よりご利用開始予定の新急速充電器は、当面の間準備中となっております。
お客さまには、ご不便をおかけしますがご了承下さいませ。

※普通充電器は、設置がありません。
※急速充電器は、準備中となります。
2025年12月15日よりご利用開始予定の新急速充電器は、当面の間準備中となっております。
お客さまには、ご不便をおかけしますがご了承下さいませ。

※普通充電器は、設置がありません。
※急速充電器は、準備中となります。